• 首页
  • 产品中心
  • 业务系统
  • 案例展示
  • 关于我们
  • 园区管理系统

    园区管理系统 admin 发布时间:2024-11-24 浏览:

    智慧园区管理系统是一种综合性的管理平台,它利用物联网(IoT)、云计算、大数据、人工智能(AI)等先进技术,对园区内的设施、资源、环境、安全等进行全面感知、智能分析、精准控制和优化决策,从而实现园区的智能化、高效化、节能化管理。

    一、系统特点

    1、高度集成化:智慧园区管理系统集成了多种功能模块,实现了对园区内各类资源和服务的集中管理。

    2、智能化决策:通过大数据分析和人工智能算法,系统能够自动学习和优化管理策略,提供智能化的决策支持。

    3、高效便捷:系统支持远程监控和管理,提高了管理效率,降低了人工干预的成本。

    4、安全可靠:系统具备完备的权限体系和多种用户验证方式,确保数据的安全性和完整性。

    二、功能概括

    1、智能监控与管理

    实时监控园区内的关键设施、设备和环境参数,如电力、水、燃气等能源消耗,以及温度、湿度、空气质量等环境指标。

    通过物联网技术,实现对园区内各类资产的精准定位和追踪,包括固定资产、流动资产和人员等。

    集成视频监控、门禁系统、报警系统等,形成全方位的安全监控网络,确保园区安全。

    2、数据分析与决策支持

    收集、整合和分析园区内各类数据,包括运营数据、能耗数据、人流数据等,为园区管理者提供全面的数据支持。

    利用大数据分析和人工智能技术,挖掘数据背后的规律和趋势,为园区运营决策提供科学依据。

    生成各类报表和图表,直观展示园区运营状况,便于管理者快速了解园区整体情况。

    3、能源管理

    监测和控制园区内的能源消耗,包括电力、水、燃气等,实现能源的智能调度和优化配置。

    通过智能节能技术,如智能照明、智能温控等,降低园区能耗,提高能源利用效率。

    4、安防管理

    实现人脸识别、车牌识别等智能识别技术,提高园区入口和关键区域的安全管理水平。

    建立完善的报警和应急响应机制,确保在紧急情况下能够迅速响应和处理。

    5、物业管理

    提供物业报修、缴费、投诉等一站式服务,提升物业服务效率和用户满意度。

    管理园区内的公共设施,如停车场、会议室、健身设施等,确保设施的正常运行和有效利用。

    6、智能服务

    通过移动应用、智能终端等设备,为园区用户提供便捷的服务,如导航、预约、查询等。

    集成智能语音助手、智能客服等人工智能技术,提升用户服务体验。

    7、集成与联动

    实现与园区内其他智能化系统的集成和联动,如智能楼宇系统、智能安防系统、智能照明系统等,形成统一的智能化管理体系。

    通过统一的平台或接口,实现不同系统之间的数据共享和交互,提高园区的整体智能化水平。

    三、产品介绍

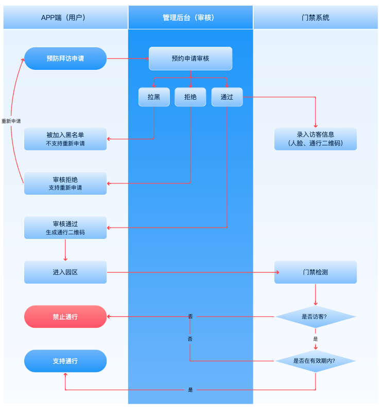
    (一)系统流程

    e6fc2e9ec2b84f17b2d162e95651b148~tplv-obj.png8d77d418767e4e39800d66560d38a400~tplv-obj.png

    9ea5d0296ebe4412be395a0cbb9a3fe8~tplv-obj.png

    (二)后台登录

    65ec9327c02143b88513042d17108343~tplv-obj.png

    (三)安防管理

    95eb17ecf2ff47bd928fe0c59c60c1c0~tplv-obj.pnga952e4d0a40c48a1bb5f30aacd9b8257~tplv-obj.png5b9101bae31f48488cea6e0ae1e6e899~tplv-obj.png

    (四)人车管理

    669e1ee511c345eeaab0bdd305140ef0~tplv-obj.png

    (五)能耗管理

    e0dddfb35a3f4fa180a04e6f59be75e9~tplv-obj.png

    (六)巡检管理

    e43df4d979be4afa9508161888265cb7~tplv-obj.png

    (七)大屏管理

    29a5ecc5c9b24037aa1cbada199d78b0~tplv-obj.pngaf7f1f7f821c4450b1b15869a51726bb~tplv-obj.pngbbd13363e7a44a489cef73d2619f34cf~tplv-obj.pngf43c8ae0e8514178a53924fd09a87c87~tplv-obj.png1d2d08b7e5a64c9481341871765f418b~tplv-obj.png

    (八)APP管理

    df38195280ea4ff59ee95815fdefe995~tplv-obj.png825d63e516da4b63bafd77c240730bd3~tplv-obj.png62bb28088b314d03b7511c172bc38b29~tplv-obj.png133db7ac17e3423ea143b19325cd3d19~tplv-obj.png




    相关推荐

    在线客服

    客服电话:15618111213


    如您有问题我们处理不善,可以随时联系我们的客服

    联系电话

    24h咨询: 15618111213


    如您有问题,可以咨询我们的24H咨询电话!

    微信扫一扫